首页
关于我们
公司简介
培训服务
鉴定服务
新闻动态
公司动态
检验鉴定
检验项目
检验依据
申请鉴定
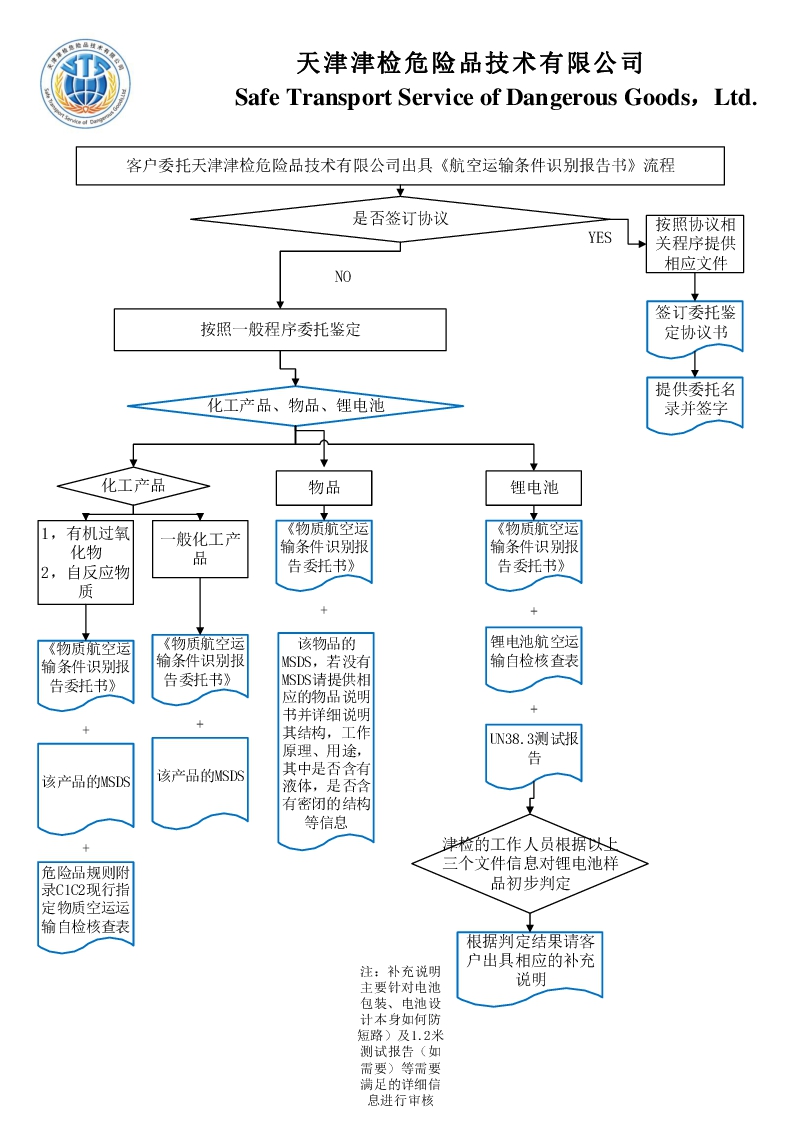
受理流程
包装服务
纸箱
钢桶
塑料桶
塑料袋
纸板桶
技术培训
空运危险品
海运危险品
报告查询
报告查询
报告查询(test)
危险品查询
联系我们
受理流程
检验项目
检验依据
申请鉴定
受理流程